Página 12 de 13
Re: Ayuda. Armado de Supergun.
Publicado: Jue Ene 30, 2020 12:25 pm
por Deadmanrrg
Muchas gracias,
entonces para comprarme una similar o mejor, ya que mi Naomi consume demasiado voltaje
Re: Ayuda. Armado de Supergun.
Publicado: Sab Feb 01, 2020 10:31 pm
por Deadmanrrg
Oigan, ya me surgió otra duda, estoy viendo si compro una fuente ATX certificada de 600 watts o la fuente regulada similar a la que tiene Artemio (0-30 volts)(0-10 amper) para mis CPS2, CPS1, Naomi y un Namco system 12.
Mi problema es que la fuente arcade que tengo no me da la potencia necesaria para correr Naomi y a veces se congela la pantalla por esa razón ya que el voltaje siempre oscila entre 5.01 a 4.82 y con las CPS2 es algo similar y a veces se desgrafica muy seguido por esa razon, la fuente la tengo al máximo (6 volts) y no tengo mas de un año con ella y es la segunda vez que compro una, ya que no son nada estables.
Por esa razon me gustaria saber si una ATX de 600w o una fuente regulada podrian ser una mejor opción?
Les agradecería sus comentarios, ya que no quiero comprar otra vez una fuente arcade, ya que no me resultan muy confiables la verdad.
Re: Ayuda. Armado de Supergun.
Publicado: Dom Feb 02, 2020 1:09 pm
por Artemio
Nunca la subas a 6V... vas a quemar las cosas.
El problema con las ATX es que no son regulables en muchos casos, si das con una que puedas regular a 5V, sería ideal.
Pero lo mejor es que uses una fuente de buena calidad:
https://www.ebay.com/itm/Happ-15-AMP-Sw ... 3679840929
https://focusattack.com/suzo-happ-power ... er-supply/
Re: Ayuda. Armado de Supergun.
Publicado: Jue Feb 06, 2020 4:17 pm
por Deadmanrrg
Muchas gracias por los links Artemio,
yo creía que solo existían las fuentes de mala calidad, pero ya veo que hay fuentes que incluso están certificadas.
Pedí la del link que venden en eBay y me llegará a final de mes, haber que diferencias encuentro porque a lo que veo que también tienen menos ruido que las fuentes baratas.
Saludos.
Re: Ayuda. Armado de Supergun.
Publicado: Vie May 01, 2020 11:42 am
por MVS Fan
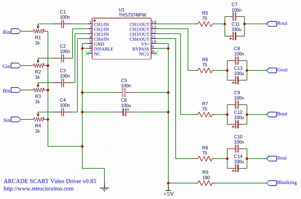
Hola de nuevo a todos por acá tengo una duda y espero me puedan ayudar hace mucho arme mi Supergun y ahora he querido conectarla a mi GBS 8200 con CFW (recomiendo que prueben) pero parece ser que las señales arcade atenuadas son un problema para Upscalers y otros dispositivos. Por lo que me preguntó que podría hacer he visto que hay superguns que venden o que se pueden construir si tienes como imprimir circuitos y conseguir las piezas como es el caso del HAS o de la Minigun Supergun y dichos circuitos incluyen circuitos para la correcta atenuación de señales de vídeo útiles para equipos como Upscalers aunque tampoco se si sería mejor construir solo el circuito atenuador en base a este diagrama que pongo o si hay otra manera de atenuar correctamente los colores y sobre todo el Sync obtenido de Hardware Arcade. Espero me puedan ayudar con esto. Saludos a todos nuevamente.

- arcade-scart-video-driver.jpg (127.07 KiB) Visto 58911 veces
Enviado desde mi Redmi Note 8 mediante Tapatalk
Re: Ayuda. Armado de Supergun.
Publicado: Vie May 01, 2020 8:28 pm
por Artemio
Que tal
MVS Fan escribió: ↑Vie May 01, 2020 11:42 am
mucho arme mi Supergun y ahora he querido conectarla a mi GBS 8200 con CFW (recomiendo que prueben) pero parece ser que las señales arcade atenuadas son un problema para Upscalers y otros dispositivos.
El GBS 8200 esta hecho para recibir las señales RGBS de JAMMA sin alterar. Otras opciones que lo hacen son el XRGB2 y XRGB3, que tienen switches u opciones para recibir sync de JAMMA.
MVS Fan escribió: ↑Vie May 01, 2020 11:42 am
Por lo que me preguntó que podría hacer he visto que hay superguns que venden o que se pueden construir si tienes como imprimir circuitos y conseguir las piezas como es el caso del HAS o de la Minigun Supergun y dichos circuitos incluyen circuitos para la correcta atenuación de señales de vídeo útiles para equipos como Upscalers aunque tampoco se si sería mejor construir solo el circuito atenuador en base a este diagrama que pongo o si hay otra manera de atenuar correctamente los colores y sobre todo el Sync obtenido de Hardware Arcade. Espero me puedan ayudar con esto. Saludos a todos nuevamente.
Esto solo lo necesitas para acoplar a puertos SCART, y upscalers que los utilizan esperando señales de video a nivel comercial.
Re: Ayuda. Armado de Supergun.
Publicado: Vie May 01, 2020 9:30 pm
por MVS Fan
Hola Master como siempre gracias por las respuestas.
Artemio escribió:Que tal
El GBS 8200 esta hecho para recibir las señales RGBS de JAMMA sin alterar. Otras opciones que lo hacen son el XRGB2 y XRGB3, que tienen switches u opciones para recibir sync de JAMMA.
Justamente como lo indican en el Wiki del proyecto de CFW las modificaciones del GBS 8200 se pensaron para usarse como un Upscaler universal para consolas por lo que se elimina mucha de la protección que se usaba originalmente para las placas Arcade para las que originalmente fue diseñado este Uspcaler.
Además quisiera dejar todo listo para que mi Supergun pudiera ser conectado a Upscalers comerciales que normalmente esperan señales al nivel comercial de un Scart.
Dejo el Wiki por si quieren echar un ojo.
https://github.com/ramapcsx2/gbs-contro ... ade-Boards
Enviado desde mi Redmi Note 8 mediante Tapatalk
Re: Ayuda. Armado de Supergun.
Publicado: Vie May 01, 2020 10:12 pm
por Artemio
MVS Fan escribió: ↑Vie May 01, 2020 9:30 pm
Justamente como lo indican en el Wiki del proyecto de CFW las modificaciones del GBS 8200 se pensaron para usarse como un Upscaler universal para consolas por lo que se elimina mucha de la protección que se usaba originalmente para las placas Arcade para las que originalmente fue diseñado este Uspcaler.
Que mal. Ya veo.
Pues adelante. El circuito se ve bien hasta donde entiendo de esto.
Re: Ayuda. Armado de Supergun.
Publicado: Dom Sep 06, 2020 1:18 pm
por markius
Hola a todos!! Navegando hace un tiempo por este tema me decidi armar una supergun con todas las recomendaciones que aqui se dan y por fin la tengo terminada.
Aun tengo un par de detalles y espero que me puedan ayudar.
El primero es: ya conecte el cps2 ( marvel vs street fighter) pero en mi pvm solo aparece un color solido, mi pvm esta en rgb sincronizacion ext.
cuando lo cambio a sincronizacion interna se ven rayas y se va a negro.
La segunda es: le quite la bateria desde que lo compre, segun yo es la original por que marcaba en la fecha 96 01. como obviamente estaba muerta utilice el metodo del arduino nano y nada de video en monitor asi como lo comento en el primer punto.
Para dar mas datos tampoco da sonido estoy usando los conectores de audio del CPS2 a unas bocinas de pc con su respectivos conectores. la bocina parece tener un pequeño ampli son 2.1.
Re: Ayuda. Armado de Supergun.
Publicado: Dom Sep 06, 2020 1:45 pm
por MVS Fan
markius escribió:Hola a todos!! Navegando hace un tiempo por este tema me decidi armar una supergun con todas las recomendaciones que aqui se dan y por fin la tengo terminada.
Aun tengo un par de detalles y espero que me puedan ayudar.
El primero es: ya conecte el cps2 ( marvel vs street fighter) pero en mi pvm solo aparece un color solido, mi pvm esta en rgb sincronizacion ext.
cuando lo cambio a sincronizacion interna se ven rayas y se va a negro.
La segunda es: le quite la bateria desde que lo compre, segun yo es la original por que marcaba en la fecha 96 01. como obviamente estaba muerta utilice el metodo del arduino nano y nada de video en monitor asi como lo comento en el primer punto.
Para dar mas datos tampoco da sonido estoy usando los conectores de audio del CPS2 a unas bocinas de pc con su respectivos conectores. la bocina parece tener un pequeño ampli son 2.1.
Hola voy a intentar responde algunas de tus preguntas con lo que se siempre habrá gente más experta que puede aportar más.
Lo primero que te quiero preguntar es saber si ya habías probado la placa en algún gabinete o que se yo sobre todo después de revivirla ya que este proceso por experiencia es un poco truculento y no siempre va a la primera.
Luego te comento que para conectar un PVM a una fuente RGBS como los consolas y en este caso la Super Gun siempre debes usar Ext Sync ya que en esta configuración le dices al PVM que vas a ingresar la Sync por la entrada de Sync en el mismo la otra opción es para combinaciones raras de Sync en verde o para componentes dónde la Sync viene mezclada con las señales de color.
Ahora bien si dices que ves un color no se si todo el juego se ve en un color o si ves una pantalla sólida de un color. Si es lo primero muy seguramente tú CPS2 está vivo pero o tienes un problema de soldaduras frías en tu Supergun en las entradas de vídeo o algo en tu CPS2 está dañado (la única manera de saberlo es que ya la hayas probado en un gabinete o algo más simple). La segunda opción de una pantalla sólida de color indicaría que tú placa podría estar muerta aún, por lo que de nuevo verificar que funcione es fundamental sobre todo para descartar que sea la placa o la Supergun.
Y ya para el tema del audio deberías revisar bien lo de tus bocinas lo más simple sería conectarlo a otra fuente como un estereo casero o un pequeño amplificador no hay mucha que revisar y de nuevo para todo revisa tus soldaduras que todo esté bien puesto y sin soldaduras frías.
Espero alguien más complemente la respuesta pero como verás al final va a depender mucho de que verifiques de alguna otra forma el correcto funcionamiento de tu CPS2 una vez que descartes eso podemos ver si algo anda mal con la Supergun.
Enviado desde mi Redmi Note 8 mediante Tapatalk