Hola, me llego un sistema que no tiene los sonidos cuando cae un crédito, selección de personaje y el orden de los mismos; fuera de eso no he detectado que falte otro audio.
Ya se limpió la placa, conector de cartucho, etc y el problema persiste. Los juegos no son el problema ya que en otro sistema estos sonidos se escuchan sin problema (KOF 97, 98, 99).
Alguna idea de dónde empezar a revisar? Saludos.
https://twitter.com/zealmagus_/status/1 ... xBc0EDMlfw
Sent from my iPhone using Tapatalk
Falla de audio MVS MV-1
Reglas del Foro
Las reglas son muy sencillas. Por favor abstengase de postear acerca de copias piratas, descargas ilegales, enlaces, etc. Lo mismo aplica a material ofensivo, es decir, fuera de contexto o inapropiado.
Todo lo demás está permitido siempre y cuando no se esté ofendiendo a alguien más de manera directa e intencional. Por lo mismo no se permite insultar a otras personas.
Cualquier violación a éste reglamento, resultará en un ban permanente.
Las reglas son muy sencillas. Por favor abstengase de postear acerca de copias piratas, descargas ilegales, enlaces, etc. Lo mismo aplica a material ofensivo, es decir, fuera de contexto o inapropiado.
Todo lo demás está permitido siempre y cuando no se esté ofendiendo a alguien más de manera directa e intencional. Por lo mismo no se permite insultar a otras personas.
Cualquier violación a éste reglamento, resultará en un ban permanente.
Re: Falla de audio MVS MV-1
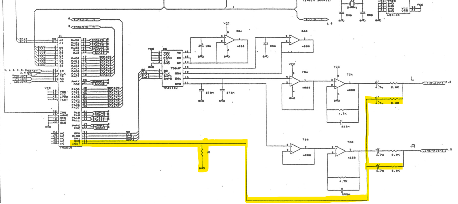
Los sonidos para créditos y selección de personajes salen directamente del YM2610 pin#27.
Revisa minuciosamente que las pistas de conexión que comunican este punto hasta la salida de audio no tengan algun corte o corrosión. También revisar tener señal en #27 del YM2610 cuando ingreses créditos al juego o cuando cambies de personaje en el menu de selección de jugador.
No olvidar también revisar los componentes pasivos (resistencias y capacitores) que se conectan al #27 del YM2610. Si alguno de ellos se encuentra abierto o en corto a tierra puede generar la pérdida de sonido. El diagrama corresponde a un MV-1FS por lo cual puede diferir un poco con tu sistema, pero te sirve para guiarte. https://wiki.neogeodev.org/index.php?ti ... -page4.jpg Para ello te puedes ayudar de la "audio probe" que Artemio utiliza en viewtopic.php?t=1687
No olvidar también revisar los componentes pasivos (resistencias y capacitores) que se conectan al #27 del YM2610. Si alguno de ellos se encuentra abierto o en corto a tierra puede generar la pérdida de sonido. El diagrama corresponde a un MV-1FS por lo cual puede diferir un poco con tu sistema, pero te sirve para guiarte. https://wiki.neogeodev.org/index.php?ti ... -page4.jpg Para ello te puedes ayudar de la "audio probe" que Artemio utiliza en viewtopic.php?t=1687
Re: Falla de audio MVS MV-1
Muchísimas gracias, es justo la información que buscaba para no testear a ciegas.SpaceMx escribió:Los sonidos para créditos y selección de personajes salen directamente del YM2610 pin#27. Revisa minuciosamente que las pistas de conexión que comunican este punto hasta la salida de audio no tengan algun corte o corrosión. También revisar tener señal en #27 del YM2610 cuando ingreses créditos al juego o cuando cambies de personaje en el menu de selección de jugador.
No olvidar también revisar los componentes pasivos (resistencias y capacitores) que se conectan al #27 del YM2610. Si alguno de ellos se encuentra abierto o en corto a tierra puede generar la pérdida de sonido. El diagrama corresponde a un MV-1FS por lo cual puede diferir un poco con tu sistema, pero te sirve para guiarte. https://wiki.neogeodev.org/index.php?ti ... -page4.jpg Para ello te puedes ayudar de la "audio probe" que Artemio utiliza en viewtopic.php?t=1687
Empezaré a trabajar en la placa y posteo resultados.
Sent from my iPhone using Tapatalk