SNES se cae voltaje de alimentación

Aqui se pueden tratar todos los temas relacionados a consolas: reparaciones, dudas y demás.
Responder
Avatar de Usuario
JuanCarlos
Mensajes: 71
Registrado: Vie May 31, 2019 9:03 pm
Cuenta de Twitter: @jclorien

SNES se cae voltaje de alimentación

Mensaje por JuanCarlos »

Buenas a todos.

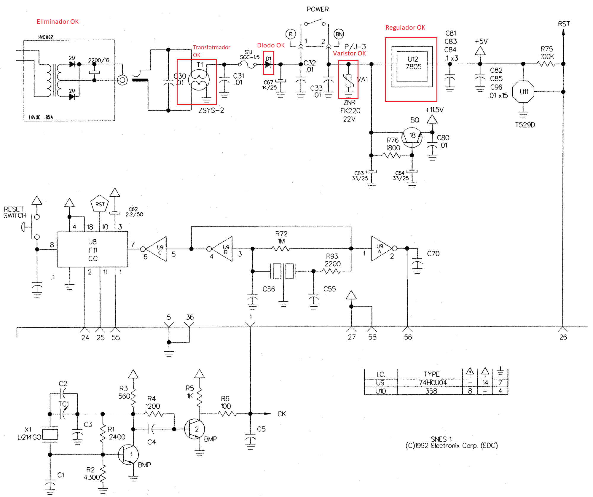
Tengo un SNES que ando checando desde hace días porque cuando lo enciendo no da video. Sucede lo siguiente: Cuando conecto el eliminador, y mido el voltaje en el fusible (con el interruptor de encendido en OFF) el voltaje es de 15V. Este voltaje lo mido en las terminales del transformador T1 (indicado en el diagrama que adjunto) , tanto en la que está conectada a C30 y en la que va a C31. También lo mido en el ánodo del diodo D1 (que es un diodo schoktly) y mide esos mismos 15V, lo que me indica que estos elementos están funcionando correctamente. Tanto en el regulador y el varistor no veo voltaje puesto que estos elementos van después del interruptor. Una vez que enciendo la consola, este voltaje de 15V se cae a 6.5V tanto en el transformador como en el diodo, estos 6.5V llegan al pin 1 del 7805 y al varistor. En fabricante del 7805 recomienda que para que el voltaje regulado salga a 5V debe haber por lo menos 7V en la entrada (con 6.5V no se alcanza el voltaje mínimo de umbral, por lo que a la salida del regulador obtengo 4V). Lo que me hace pensar que este SNES tiene un corto (en alguna parte) que hace que todo el voltaje de la alimentación que proviene del eliminador se caiga. El 7805 lo he cambiado por otros 3 nuevos y el funcionamiento es el mismo.

Todo esto lo comprobé con un SNES que funciona y probé los voltajes que debo obtener en cada elemento (indicado con rojo en el diagrama) tanto con el interruptor apagado, como encendido.

¿Alguien tendrá alguna idea de qué podría ser? La placa se ve bien, pero comienzo a sospechar que la estática daño algún elemento que ahora está en corto. Lo único que me quedaría sería revisar los capacitores de la fuente, pero a simple vista se ven bien todos.

Lea agradecería cualquier pista que me pudieran dar.

Saludos.
Adjuntos
SNES-Schematic-Power-Reset-CIC.png
Avatar de Usuario
JuanCarlos
Mensajes: 71
Registrado: Vie May 31, 2019 9:03 pm
Cuenta de Twitter: @jclorien

Re: SNES se cae voltaje de alimentación

Mensaje por JuanCarlos »

Hola a todos.

He seguido revisando la snes y tiene un corto entre la salida del 7805 y GND por eso se cae el voltaje. El problema de ahora es encontrar el elemento que lo está provocando.

Revisando la placa encontré que R42 está en corto al igual que Q18 y ya los desoldé pero el problema entre la salida del 7805 y tierra persiste.

Si alguien tiene una idea de qué elemento se pudo ir a corto se los agradecería. Ya revisé varios capacitores de filtrado y sigo con el problema. Obvio el problema es después del 7805.

Saludos.
Avatar de Usuario
Artemio
Site Admin
Mensajes: 3035
Registrado: Lun Ago 06, 2012 5:04 pm
Cuenta de Twitter: Artemio
Ubicación: México
Contactar:

Re: SNES se cae voltaje de alimentación

Mensaje por Artemio »

No sé si ya probaste medir la resistencia del SNES dañado como un sistema completo vs los que si funcionan, si la resistencia cambia seguramente hay un problema.. otra opción es medir el amperaje que está consumiendo.
Avatar de Usuario
JuanCarlos
Mensajes: 71
Registrado: Vie May 31, 2019 9:03 pm
Cuenta de Twitter: @jclorien

Re: SNES se cae voltaje de alimentación

Mensaje por JuanCarlos »

Hola. Ya probé lo que me comentaste Artemio. Efectivamente la impedancia es distinta.

Lo que hice para detectar el corto, es inyectar voltaje a la PCB con una fuente de laboratorio. En este caso mi fuente es de 60V a 5A (el voltaje es variable). Le inyecté 5V a la placa y de inmediato se sobre-calentó la PPU2, por lo que deduje que el corto está ahí. Al desoldar la PPU2, efectivamente el corto se fue. El problema ahora es reemplazarla ya que no creo que la vendan comercialmente.

Si sabes de alguna página donde la vendan Artemio te lo agradeceria. De lo contrario tendría que conseguir una SNES que ya haya sido utilizada para piezas. Aparte de esto, el transistor Q18 estaba en corto también.

Cuando menos ya se pudo diagnosticar este SNES.

Gracias de nuevo Artemio por tu invaluable ayuda.

Saludos a todos.
Avatar de Usuario
Artemio
Site Admin
Mensajes: 3035
Registrado: Lun Ago 06, 2012 5:04 pm
Cuenta de Twitter: Artemio
Ubicación: México
Contactar:

Re: SNES se cae voltaje de alimentación

Mensaje por Artemio »

Que tal. Desgraciadamente no se pueden conseguir salvo que sean de otro SNES. Otra posibilidad es crear una a partir del código de MiSTer en FPGA y diseñar un sustituto. Cosa nada fácil,pero que empieza a ser viable.
Responder